
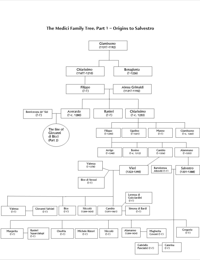
The genealogies here are simplified for space and clarity. For a more detailed chart, see Wikipedia Italia.
Part 1 covers the Medici family from almost the earliest (relatively) well-documented generation to Salvestro, who established a brief populist dictatorship as I discuss here, and Vieri, who would take in his impoverished cousin Giovanni di Bicci and put him on the path to becoming a wealthy banker.
